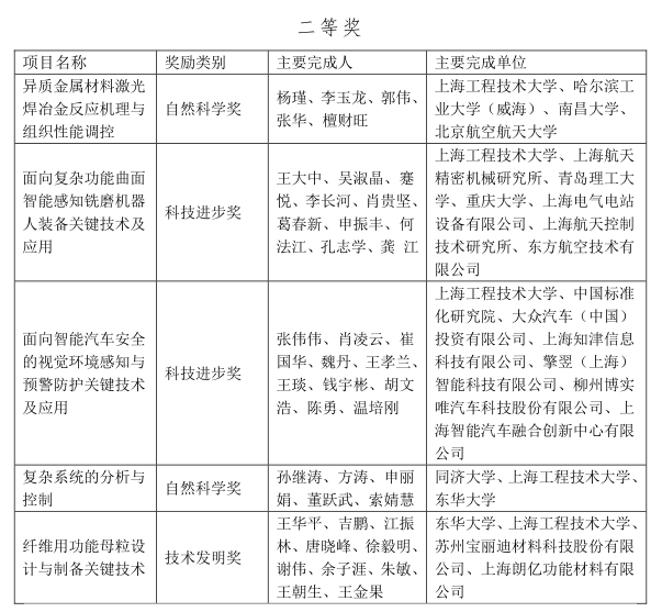
5月26日,2022年度上海市科学技术奖获奖名单正式揭晓。根据《上海市科学技术奖励规定》 (沪府令18号),通过市科学技术奖评审委员会评审,市科学技术奖励委员会审定,经上海市人民政府批准,2022年度上海市科学技术奖授奖316项 (人)。伟德国际bevictor官方网站此次共获得10个奖项,其中公司作为第一完成单位共有6项,作为合作单位共有4项;获得一等奖2项,二等奖5项,三等奖3项。



此次公司获得10个奖项,体现了其所在学科和科研团队的科研实力和水平,充分展现了公司科研团队的科技创新能力,也将进一步激励公司广大教师不断提升自身的科研水平,为全面推进公司科技成果创新和科技成果转化做出更大的贡献。
据悉,上海科技奖励工作坚持科技创新质量、绩效、贡献为核心的评价导向,强化“基础研究”,聚焦“生命健康、数字智能、高端装备、绿色发展”等方向,突出“企业主体、产学研合作”等主题,强化激励一系列突出科技成果和一批优秀科技工作者,为增强科技创新策源功能、应对国际科技竞争、维护人民生命安全、提升民众科学素养发挥积极作用。

